Instance Verification Kit (IVK)

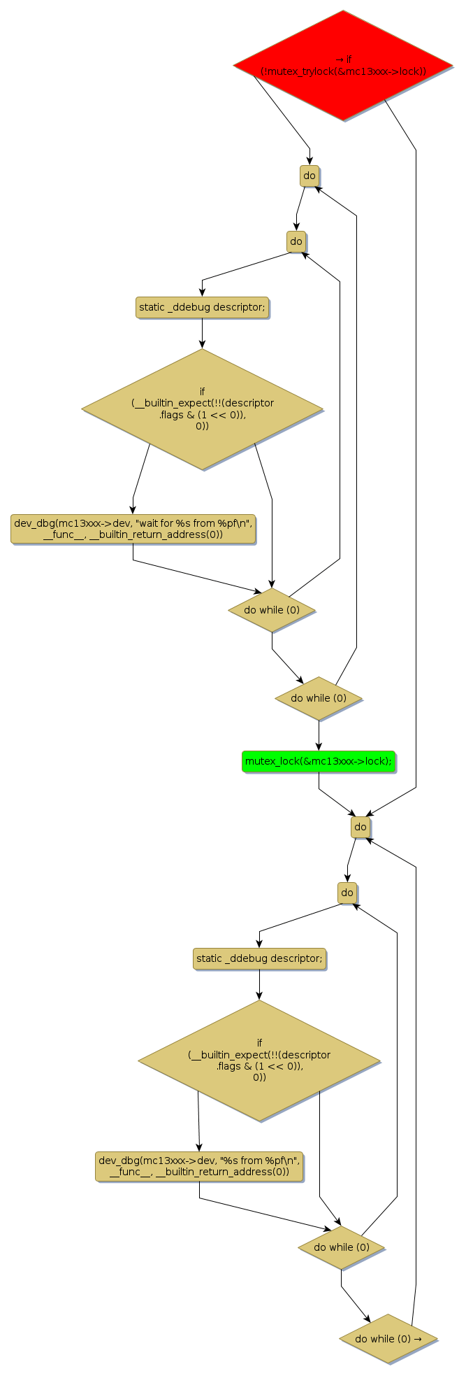
mutex lock @ [1517+30+/linux-3.19-rc1/drivers/mfd/mc13xxx-core.c]
Instance Signature: lock

The Matching Pair Graph:


Function Name
Control Flow Graph (CFG)
Events Flow Graph (EFG)
Source Correspondence
mc13783_gpo_regulator_is_enabled [12550+32+/linux-3.19-rc1/drivers/regulator/mc13783-regulator.c]
mc13783_powermisc_rmw [10603+21+/linux-3.19-rc1/drivers/regulator/mc13783-regulator.c]
mc13783_pwrbutton_probe [2711+23+/linux-3.19-rc1/drivers/input/misc/mc13783-pwrbutton.c]
mc13783_pwrbutton_remove [6335+24+/linux-3.19-rc1/drivers/input/misc/mc13783-pwrbutton.c]
mc13783_ts_close [4376+16+/linux-3.19-rc1/drivers/input/touchscreen/mc13783_ts.c]
mc13783_ts_open [3826+15+/linux-3.19-rc1/drivers/input/touchscreen/mc13783_ts.c]
mc13892_gpo_regulator_is_enabled [12296+32+/linux-3.19-rc1/drivers/regulator/mc13892-regulator.c]
mc13892_powermisc_rmw [10466+21+/linux-3.19-rc1/drivers/regulator/mc13892-regulator.c]
mc13892_regulator_probe [17069+23+/linux-3.19-rc1/drivers/regulator/mc13892-regulator.c]
mc13892_sw_regulator_get_voltage_sel [13213+36+/linux-3.19-rc1/drivers/regulator/mc13892-regulator.c]
mc13892_sw_regulator_set_voltage_sel [14410+36+/linux-3.19-rc1/drivers/regulator/mc13892-regulator.c]
mc13892_vcam_get_mode [16567+21+/linux-3.19-rc1/drivers/regulator/mc13892-regulator.c]
mc13892_vcam_set_mode [16076+21+/linux-3.19-rc1/drivers/regulator/mc13892-regulator.c]
mc13xxx_adc_do_conversion [6480+25+/linux-3.19-rc1/drivers/mfd/mc13xxx-core.c]
mc13xxx_lock [1472+12+/linux-3.19-rc1/drivers/mfd/mc13xxx-core.c]
mc13xxx_rtc_alarm_irq_enable [1108+28+/linux-3.19-rc1/drivers/rtc/rtc-mc13xxx.c]
mc13xxx_rtc_probe [6343+17+/linux-3.19-rc1/drivers/rtc/rtc-mc13xxx.c]
mc13xxx_rtc_read_alarm [3495+22+/linux-3.19-rc1/drivers/rtc/rtc-mc13xxx.c]
mc13xxx_rtc_remove [7550+18+/linux-3.19-rc1/drivers/rtc/rtc-mc13xxx.c]
mc13xxx_rtc_set_alarm [4339+21+/linux-3.19-rc1/drivers/rtc/rtc-mc13xxx.c]
mc13xxx_rtc_set_mmss [2019+20+/linux-3.19-rc1/drivers/rtc/rtc-mc13xxx.c]
mc13xxx_unlock [1799+14+/linux-3.19-rc1/drivers/mfd/mc13xxx-core.c]